Reddit as a “Safe Space”
Topic Modeling of Online Mental Health Communities for Depression and Anxiety
1 Introduction
Depression and anxiety are the world’s most common mental health disorders, with approximately 280 million people suffering from the former (WHO, 2023) and 301 million living with an anxiety disorder (WHO, 2022). Despite their high prevalence, mental health issues are still widely stigmatized, both socially and institutionally, which restricts access to professional treatment for many (Iavarone & Monreale, 2021; Lu et al., 2021). Consequently, many individuals seek alternative sources of support, such as online health communities (OHCs). OHCs are accessible spaces where people can share their experiences and receive emotional and informational support beyond geographical limitations (Park & Conway, 2017). As such, they offer an essential outlet for individuals who face barriers to accessing traditional mental health resources (Sik, 2021).
Communities are traditionally defined as groups of individuals who share a common interest or passion and engage in ongoing collective learning to improve their skills and knowledge through regular interaction (Wenger-Trayner & Wenger-Trayner, 2015). Although research on communities is grounded in the analysis of offline communities (Jason et al., 2019; Sarason, 1974), online communities, including OHCs, are currently gaining importance. Because of easy accessibility and the perceived anonymity of the platform, users turn to social media platforms like Reddit, where they expect the stigma around mental health topics to be lower (Andy, 2021). This paper draws on McMillan and Chavis’s (1986) theory of sense of community, which roots communities in four key aspects – membership, influence, integration and fulfillment, and shared emotional connection – and examines whether these aspects of traditional communities can be transferred onto online health communities. While previous research has underlined the importance of these communities, most studies have analyzed a limited selection of forums and often neglect the interactions between anxiety and depression as comorbid diseases (Biester et al., 2021). By combining latent Dirichlet allocation (LDA) topic modeling and a grounded theory methodology (GTM), the study aims to (1) examine the themes prevalent in online mental health communities and (2) explore how discussions differ between communities focused on depression and anxiety, taking the conditions’ comorbidity into account. By analyzing these OHCs on a platform like Reddit, the paper investigates the unique and shared challenges faced by individuals with these conditions and contributes to a better understanding of mental health discourse online and the role of communities in the online space.
This study contributes to the analysis of online communities by applying the theory of sense of community (McMillan & Chavis, 1986) to an online context and providing a clear framework for interpreting how users discuss various aspects of mental illness and support-seeking in online health communities. It underscores Reddit’s role as an accessible social media platform for seeking mental health advice, aiming to bridge the gap between academic findings and practical mental health interventions. Furthermore, the analysis includes a broader range of forums dedicated to mental health and considers the comorbidity of depression and anxiety, thus expanding current research on OHCs. The blended approach of LDA topic modeling and GTM combines a systematic, data-driven approach with an iterative, in-depth exploration of user-generated content (Nelson, 2020) for a thorough and multifaceted perspective on the data. This research aims to deepen the understanding of individuals’ motivations for using OHCs and illuminate the social realities and unique needs of those who deal with mental health challenges, which may not be apparent or accessible offline. The paper will first situate OHCs in community theory and online support networks then explain the dual approach of topic modeling and GTM before laying out the results and establishing a framework of OHCs for mental health.
2 Online Health Communities
Communities offer a unique social environment for their members, which intertwines the individual’s perspective with those of other community members and society. Sharing experiences with others can affect a person’s behavior and attitudes, such as coping with a mental illness, and improve interpersonal skills (Jason et al., 2019).
McMillan and Chavis’s theory of sense of community (1986) identifies four key aspects of communities: membership, influence, integration and fulfillment, and shared emotional connection. Membership sets clear boundaries of who belongs to a specific group (Jimenez et al., 2019). Community members identify with other members, which leads to a shared sense of belonging and intimacy (McMillan & Chavis, 1986). Influence refers to a member’s ability to impact the community and experience validation from other members by being accepted as an equal in the community (McMillan & Chavis, 1986). Through the integrated fulfillment of needs, community members feel strongly connected to their network thanks to shared values, needs, and resources (Jimenez et al., 2019). This fulfillment is, for example, achieved via the reinforcement of shared values, positive group association, or competent feedback and resources (McMillan & Chavis, 1986). Lastly, members of a community share an emotional connection based on shared experiences and identification with narratives (McMillan & Chavis, 1986). A strong emotional connection allows members to invest personally in the community, for example, by sharing intimate stories that may involve interpersonal emotional risk (McMillan & Chavis, 1986). Research confirms that emotional connection increases with frequent interaction, more positive experiences, resolving issues in the community, and celebrating community members or participating in community rituals (Jimenez et al., 2019).
As aspects of people’s everyday lives continue to move to the online sphere, communities no longer require face-to-face interactions, and online communities gain importance (Adams, 2022). This form of online support differs from the real world because social media offers ways for individuals to connect across temporal and spatial boundaries and share experiences, needs, and ideas that they might not feel comfortable sharing in real life (Sweet et al., 2019; Ziebland & Wyke, 2012). Online health communities are gaining immense popularity among individuals confronted with medical and healthcare issues, including mental health topics (Andy, 2021; Tang et al., 2021). By turning to an online community with peers who faced the same or a similar condition, individuals become members of a community with which they can identify, as suggested by McMillan and Chavis (1986). Because mental health topics often involve sensitive and traumatic contexts, online communities create a “safe space” for sharing experiences and asking for advice (Shaw, 2020). Observing how other people share their stories affects individuals’ sharing behaviors as they feel more comfortable speaking about their own experiences, creating an emotional connection, and enriching the vocabulary of their narrative (Ziebland & Wyke, 2012). As in traditional communities, users feel more comfortable sharing in a community of peers familiar with a specific condition; the community can function as an online support network, addressing common needs and sharing valued resources (Andy & Andy, 2021). According to the theory of sense of community, members can make sense of their disorder by either creating their own narrative within the community (Ziebland & Wyke, 2012) or recognizing themselves in the narratives of persons with similar concerns (Chung, 2014). Participating in OHCs enables people to engage with like-minded others who share the same values and needs, validate each other through their shared narratives, and create an emotional connection, eventually leading to empowerment, collective well-being, greater autonomy, and self-determination (Jason et al., 2019).
2.1 Social Support in Online Health Communities
Social support describes any process that promotes health and well-being through social relationships and transactions (Lin et al., 2015). Several dimensions are commonly distinguished. House (1981) differentiated between emotional concern, instrumental aid, information, and appraisal between people. Cutrona and Russel (1990) expanded this model, identifying five major dimensions: self-esteem support, emotional support, network support, tangible support, and informational support. However, more recent studies based on House’s (1981) and Cutrona and Russel’s (1990) framework argue that social support can be divided into two dimensions. For example, Cutrona and Suhr (1994) revised their prior categorization to differentiate between action-facilitating support, comprised of tangible and informational support, and nurturant support, which includes emotional and network support, while esteem support could be seen as either action-facilitating or nurturant. Further studies have adapted this two-dimensional categorization of social support differentiating between emotional and informational support (e.g., Andy & Andy, 2021; Lu et al., 2021). I also chose this categorization for this study because it provides an overarching framework for themes relevant to OHCs. Both emotional and informational support will be examined in greater detail in the next sections.
Emotional Support
In online spaces, users often seek emotional support to reduce feelings of isolation related to their health conditions. For example, Bastiampillai et al. (2013) found that the well-being of depressed individuals was positively influenced by social exchanges in their networks. The anonymity and accessibility of OHCs make it easier for users to connect with peers who understand their experiences; OHCs thus offer easier access to peer support than face-to-face interactions (Adams, 2022). Tang et al. (2021) observed that individuals with depression are more comfortable sharing their struggles with online community members than with offline connections, largely due to lower perceived self-exposure risk and the anonymity that OHCs provide. Members often report that this emotional support positively impacts their lives beyond the online context (Coulson et al., 2007). Users may even use these platforms to express their personal identities, including self-critique and a perceived loss of control over their condition (Xu & Li, 2023).
Emotional topics in OHCs frequently reflect on elements missing in users’ offline lives, such as issues related to relationships with family and friends (Andy, 2021; Xu & Li, 2023), work stress (Németh et al., 2021; Xu & Li, 2023), or academic pressure (Park et al., 2018; Sik et al., 2023). For many, these communities provide a space for building a supportive network with others who face similar issues and serve as platforms for self-expression, where they can shape their identities in a health-focused context (Chung, 2014). Furthermore, emotional support has been found to enhance individuals’ coping resources and drive their willingness to provide similar support to others (Lin et al., 2015).
However, most studies observed an overrepresentation of negative emotions in OHCs (Van de Beek et al., 2023), which calls into question the emotional support provided in such communities. Especially in communities related to mental health, negative emotions such as anger, death, self-harm, and even suicide are among the topics discussed (Andy, 2021). Nonetheless, online communities can also share positive sentiments (Kamarudin et al., 2021). Positive emotions are easier to spread than negative ones; hence, positive messages lead to improved well-being for users who exchange them with their peers (Park & Conway, 2017; Tang et al., 2021; Xu & Li, 2023). Language use and topics differ depending on the community and related health issues (Andy & Andy, 2021; Kamarudin et al., 2021). Given that depression and anxiety are connected to mainly negative emotions (Boinepelli et al., 2022), it is assumed that the topics discussed in those communities reflect the emotional needs of users (Xu & Li, 2023).
Informational Support
OHCs also serve as valuable resources for those seeking medical information or advice (Chung, 2014). Health-related topics frequently drive users to online communities for guidance on symptoms, treatment options, or coping strategies. For instance, Blanc-Bisson et al. (2022) noted that 64.6% of OHC posts sought medical advice, underscoring the high demand for informational support. This type of support often fills gaps in users’ offline access to medical professionals and healthcare resources (Blanc-Bisson et al., 2022; Farnood et al., 2022; Németh et al., 2021). In OHCs, people affected by health issues, including patients and caregivers, can exchange insights, share workarounds, and find solutions with others who have similar experiences (Ziebland & Wyke, 2012).
Informational support in OHCs varies by condition, with physical health issues involving discussions of hospital visits, surgeries (Andy & Andy, 2021), and long-term prognosis, such as life expectancy in heart disease (Farnood et al., 2022). In mental health communities, the focus shifts to symptoms, medication, and related conditions like anxiety or depression (Liu et al., 2023; Lu et al., 2021). Sik et al. (2023) categorized such exchanges under the “medicalized self” (p. 392) narrative, which includes subtopics such as understanding the discourse around health, navigating medications, and managing health-related challenges.
Though the specific topics may differ, the importance of understanding lay perspectives in OHCs is evident across health conditions. Such insights can inform treatment approaches in real life, and some healthcare professionals now use social media to connect with patients (Eghtesadi & Florea, 2020).
2.2 Mental Health: Anxiety and Depressionas Comorbid Diseases
Anxiety and depression frequently occur as comorbid conditions and share various symptoms and treatment needs (Abdollahyan et al., 2020; Kalin, 2020). The Diagnostic and Statistical Manual of Mental Disorders (DSM-5) is a medical reference book on mental health conditions containing detailed definitions, a categorization of disorders, and signs and symptoms of mental disorders. According to the DSM-5, anxiety and depression are often comorbid, sharing symptoms like insomnia and fatigue, which are frequently discussed in OHCs (Iavarone & Monreale, 2021). Anxiety is marked by persistent fear and worry, which often lead individuals to avoid in-person interactions, a tendency reflected in the use of OHCs as a coping mechanism (American Psychiatric Association, 2023; Hutchins et al., 2021). Although some studies point out the benefits of online mental health communities for depressed individuals (e.g., Lu et al., 2021), higher online social engagement has been linked to higher levels of anxiety (Hofer & Hargittai, 2021).
The strong linkage between anxiety and depression creates significant overlap in the topics discussed by OHCs regarding mental health. While these communities serve as a supportive space for individuals with depression or anxiety to share experiences and seek advice, the conditions’ distinct symptoms are associated with differing needs among users (AlSagri & Ykhlef, 2016). For instance, depression discourse on Reddit often covers specific symptoms, such as insomnia and suicidal ideation, whereas anxiety discussions may focus more on avoidance behaviors and coping mechanisms (Guimarães et al., 2021).
3 Method
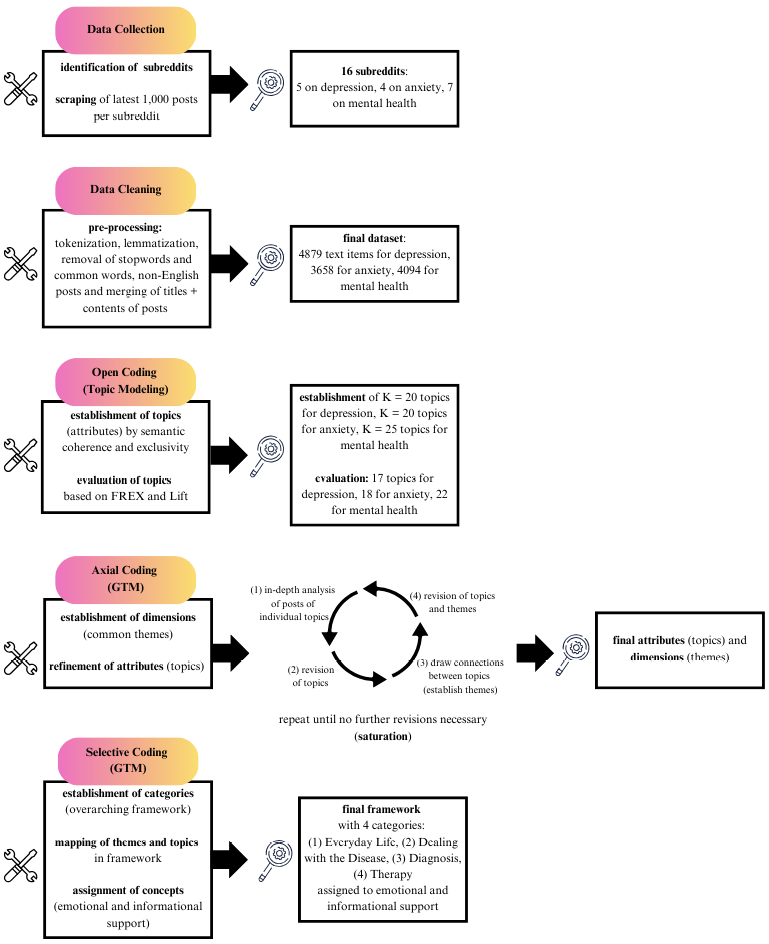
This study utilized GTM (Glaser & Strauss, 1967; Strauss & Corbin, 1996) in conjunction with LDA topic modeling. Grounded theory constructs a theoretical framework through a continuous, iterative process of data collection and coding until theoretical saturation is achieved (Charmaz, 2006). GTM involves three primary stages: open coding, where the data is fragmented into initial themes; axial coding, which establishes relationships between these themes; and selective coding, where central themes are integrated into a cohesive theoretical framework.
3.1 Reddit Data
Reddit is a free, open-access social media platform (Adams, 2022; Park & Conway, 2017) and the ninth most visited website globally (Lindquist & West, 2023). Users can create anonymous or temporary accounts, which encourages self-disclosure on sensitive topics like mental health (Biester et al., 2021). Organized into subject-specific subreddits (Eghtesadi & Florea, 2020), Reddit’s user-driven structure allows for the assessment of group needs in an online context. The Reddit application programming interface (API) enables the scraping of subreddit data for targeted analysis without explicit user consent (Adams, 2022).
Subreddits on depression, anxiety, and general mental health were identified using Python Reddit API Wrapper, scraping names and links containing the word stems “depr,” “anxi,” and “mental.” This initial search identified 123 subreddits, which were then evaluated for inclusion based on topic relevance, community size, regular activity, and use of English. Subreddits were excluded if they focused on unrelated or specific mental health topics (e.g., bipolar disorder, country-specific subreddits), had fewer than 1,000 members, were inactive, primarily picture- or external link–based, or were inaccessible at the time of scraping. Following a manual review, 16 subreddits (five on depression, four on anxiety, and seven on broader mental health) were included in the final sample (see Appendix A). For each subreddit, the latest 1,000 available posts before August 15, 2023, were scraped, with identifiers like usernames and locations removed to ensure user anonymity.
3.2 Applying the Grounded Theory Methodology and Topic Modeling
GTM was employed in tandem with LDA topic modeling (see Figure 1). LDA served in the open coding stage as a tool for identifying frequent and distinct themes in each community’s dataset. This approach allowed for a preliminary structuration of topics, functioning similarly to open coding by highlighting prominent patterns without predetermined categories. Later, axial and selective coding were applied.
Figure 1: Process of Topic Modeling and GTM

3.3 Topic Modeling
Text-based social media data can be analyzed using natural language processing methods to identify topics in online communities (Abdollahyan et al., 2020; Moessner et al., 2018). Topic modeling, an unsupervised bottom-up approach, uncovers latent clusters in a text corpus by applying LDA (Moessner et al., 2018).
In the first step, the datasets were prepared for LDA analysis through several text transformations (e.g., conversion to lowercase, removal of HTML code and hyperlinks) and the exclusion of non-English posts (R-package: textclean). Tokenization was applied to break sentences into individual words, which were then lemmatized, reducing them to their root forms. This helps consolidate similar meanings and improves the accuracy of text analysis. A stopword list included in the quanteda package was applied to remove common words such as “a” or “the,” and extremely common terms (appearing in more than 50% of the corpus) and infrequent words (appearing in less than 1%) were trimmed from the corpus. This process reduces irrelevant terms and noise, allowing the topic model to focus on meaningful words that help improve the accuracy and clarity of word-topic assignments.
The titles and contents of the posts were merged into one text item and saved as three individual corpora (depression, anxiety, and mental health) for topic modeling analysis. The final datasets consisted of 4,879 text items for depression, 3,658 for anxiety, and 4,094 for mental health, providing a rich dataset for text analysis (compare to other studies about Reddit: 465 Reddit comments for Babariya et al., 2025; 19,818 posts for Li et al., 2023). While the sample is not representative of all community members because there may be some participants “lurking” 1 (Shaw, 2020), the gathered data still provides insights into the topics that are pressing for members of mental health communities.
Three topic models were created in R using LDA (package: stm) with different starting values to assess semantic coherence and exclusivity. Semantic coherence measures how well words in a topic appear together, whereas exclusivity indicates how unique words are to a single topic. As the number of topics increases, coherence tends to decrease while exclusivity rises, making words more distinct from individual topics (Moessner et al., 2018). Ideally, the number of topics is chosen based on the balance between semantic coherence and exclusivity. In our case, semantic coherence scores were comparably low, but they improved with fewer topics while the values for exclusivity remained high overall. Furthermore, as research has shown, coherence scores have limited ability to accurately estimate the quality of topics using LDA (Laureate et al., 2023). Considering the trade-off between semantic coherence (sc) and exclusivity, it was decided to choose K = 20 (sc = -75.5, exclusivity = 9.7) topics for the depression model, K = 20 (sc = -80, exclusivity = 9.7) for anxiety, and K = 25 (sc = -85, exclusivity = 9.6) for mental health. Upon manual inspection of the topic output, the results promised satisfying interpretability, and the models were considered valid.
To assess the topics for each sub-theme, the top words for each topic were regarded. In this case, FREX values (i.e., words that are not commonly used within a specific topic but are also distinct, meaning they do not overlap much with words from other topics) and Lift scores (i.e., words that are unique to a topic while possibly less frequent) built the basis for analysis (Williams, 2017).
Figure 2: Topic Model 1 – Anxiety

Figure 3: Topic Model 2 – Depression

Figure 4: Topic Model 3 – General Mental Health
Figures 2–4 show the output for each topic model. The output visualizes the distribution of topics based on their frequency, each bar representing a specific topic and the percentages indicating how much each topic contributes to the overall text data in the relevant corpus. Based on the model output, inapplicable topics (i.e., topics without content) were excluded from the in-depth topic assessment, leaving 17 topics for the depression subset (exclusion of Topics 3, 10, and 14), 18 for anxiety (exclusion of Topics 9 and 11), and 22 for broader mental health (exclusion of Topics 5, 13, and 17). LDA helped generate initial codes based on prominent terms and phrases in the Reddit posts, offering a starting point for analysis by clustering words into topics, much like the open coding stage in GTM.
3.4 Coding Process (Grounded Theory Methodology)
The study then advanced to axial coding to explore the relationships between the identified topics, creating a structured network of themes. Axial coding involves organizing categories around central ideas, or “axes,” which reveals how categories interrelate. Posts that were related to the topics according to the topic model’s output were analyzed in depth. In this phase, the topics identified in open coding (topic modeling) were re-evaluated and examined for connections and common themes, such as how coping mechanisms relate to broader experiences of mental health stigma or social isolation. This iterative process of (1) in-depth analysis of posts, (2) revision of topics, (3) establishment of themes, and (4) revision of topics and themes (see Figure 1) was repeated until no further refinements of topics and themes could be drawn from the data and saturation was reached.
After linking topics and identifying themes, I performed selective coding, the final stage of GTM. Selective coding involves refining and integrating themes to distill the most significant overarching categories that answer the central research question. Through selective coding, four broader categories emerged. These were then assigned to either emotional or informational support based on the categorization in prior research (Andy & Andy, 2021; Blanc-Bisson et al., 2022). I thus established a connective framework of categories, themes, and topics.
4 Results
The final framework (Figures 5 – 7) consists of four categories identified across the three communities: everyday life, dealing with the disease, diagnosis, and therapy. Each category is structured into dimensions (themes) informed by attributes (topics). Finally, all categories are placed on a spectrum of emotional and informational support. The following sections detail each category and its dimensions, with comparisons across topic models. To ensure the highest degree of user privacy, verbatim quotes are not included in the presentation of the results.
Figure 5: Categorization Framework 1 – Anxiety

Figure 6: Categorization Framework 2 – Depression

Figure 7: Categorization Framework 3 – General Mental Health

4.1 Everyday Life
Family was seen as both a source of support and a potential trigger for distress. Users often described family as integral to coping with mental health challenges, with positive family interactions offering emotional reinforcement. Conversely, negative family experiences or lack of support can lead to heightened feelings of isolation or avoidance. There was a shared struggle with fulfilling family roles, where responsibilities like caregiving or maintaining family relationships can amplify mental health symptoms.
The approach to family differed significantly between communities. In the anxiety community, family dynamics were frequently associated with worry and avoidance; users expressed anxiety about family members’ well-being and fear of loss, leading to avoidant behaviors. Furthermore, family in the anxiety context was closely related to coping strategies. In one example, a user described how his brother helped him go to the gym after years of “basically rotting in bed.” The broader mental health community exhibited more active engagement with family as part of the coping process, often describing it as a stable support system but one less integral to immediate coping strategies than in the anxiety community. The depression community tended to depict the family as a background presence, with users expressing either ambivalence or resentment, often stemming from a perceived lack of understanding or support from family members. However, family was not represented as a separate topic; instead, family members were addressed in various topics without a specific function.
Overall, although family was universally significant, it appeared to take on a more passive, sometimes detached role in the depression community, a supportive yet background role in the broader mental health community, and a more emotionally charged, anxiety-triggering role in the anxiety community.
Next to family, romantic interests were mentioned in all three communities. However, romance had a different emphasis for depression, anxiety, and mental health topics. In the depression community, romance was largely negatively connoted, with members discussing break-ups, unreciprocated love, and self-sabotaging behaviors. Topics included a longing for relationships paired with feelings of rejection or restriction due to depression. Members frequently sought advice, often embedding it in personal narratives filled with self-blame and low self-esteem. In the anxiety community, self-doubt and fear of disappointing others dominated discussions of romance. Members expressed frustration with dating, uncertainty, and trust issues, often attributing relationship challenges to their anxiety, which exacerbates fears and complicates relationship maintenance. In the broader mental health community, a variety of themes connected to relationships and dating were addressed. However, romance-related topics commonly featured stories of trauma, including sexual assault. Narratives shifted from initially positive experiences to darker outcomes. This theme of positive beginnings turning negative was a recurring motif in all three communities.
A final dimension of everyday life in the depression, anxiety, and broader mental health communities centered on work and education, with primarily negative experiences. In all communities, financial stress was a recurring theme and was often linked to job instability, debt, and medical bills. Members described being trapped in cycles of working merely to cover living expenses, which exacerbates symptoms, or unhealthy coping mechanisms such as alcohol abuse. This financial strain affected members at various life stages, from young adults struggling to balance part-time work with college to older members facing job loss or employment difficulties tied to their mental health conditions. In the anxiety community, members frequently expressed apprehension about change, especially when starting a new job. For students, topics such as grades, workload, and the challenge of managing employment alongside studies were common, with some stating that anxiety had directly hindered their educational path, leading them to consider or follow through on dropping out. The broader mental health community, meanwhile, combined work and education issues into a single category, reflecting similar concerns but with a less age-specific focus.
4.2 Dealing with the Disease
Although the topic of dealing with mental illness varies across the three communities, common dimensions are coping, support, acceptance, and social isolation. This category is the most complex as it not only comprises the most sub-dimensions but also highly varies in terms of degree of sentiment. Posts in the depression and mental health communities feature all sentiments (negative, neutral / accepting, positive), although the lines between negative and accepting are often blurred. In particular, the description of everyday tasks in the depression subset does not follow a strict narrative but varies from routines of living with depression to feeling exhausted by even small household tasks. The mental health community struggles especially with isolation and loneliness. The anxiety community has a more positive output as members share approaches to avoiding negativity in handling the disease by exchanging coping strategies and showing support.
Coping strategies appear in all three communities, though with notable differences in focus and approach. In the depression community, coping is less emphasized, and posts tend to revolve around negative experiences and seeking shared understanding rather than solutions. A few members mention activities like sports, games, or music as coping outlets, although these are not widely viewed as “solutions.” In contrast, coping is a more prominent and varied theme in the anxiety and broader mental health communities. Members in these communities share external (e.g., sports, music) and internal strategies. In the anxiety community, internal strategies often focus on recognizing triggers and managing anxiety attacks, with members seeking advice based on personal experiences. Anxiety community members often turn to each other for “stress-relief” techniques aimed at actively reducing symptoms. In the mental health community, coping strategies also include mindset shifts, routines, and utilizing mental and cognitive resources. A unique aspect of the mental health community is that members address the online community directly and use online trends (e.g., creating a community holiday) as a form of communal coping. However, avoidance as a coping mechanism – marked by a reluctance to confront issues – is also present, carrying a more negative tone across posts.
Related to coping but adding a level of exterior motivation is the dimension of support. Community members describe various degrees of support in all three communities. Special emphasis is put on the notion of community in posts on anxiety, depression, and mental health. Users share their stories on the platform and ask for community advice; in particular, the depression community addresses Reddit directly as a community, which points to an awareness of online mental support. The mental health community distinguishes various forms of support, including family, friends, and even animals. As mentioned, the thematic category of dealing with the disease covers a spectrum of positive to negative sentiments. However, acceptance of the mental disorder somewhat blurs the lines. Both the anxiety and depression communities show signs of acceptance, or at least awareness, of living with a mental disorder. This attitude of “neutral” sentiment, whereby people acknowledge their diagnosis and find a place to talk about it, veers towards a more negative sentiment for people in the depression community: for instance, members describe being overwhelmed with everyday tasks such as showering or sleeping.
This negative sentiment is also apparent in the isolation dimension, which describes individuals suffering from being isolated or feeling lonely. Especially in the depression community, individuals share their unfiltered negative feelings of being “hopeless,” “dreadful,” or “scared”. Loneliness and isolation are also present in the mental health community, especially in the context of finding new connections, but members are self-critical and blame themselves for being isolated. The theme of social isolation is not notable in the anxiety community: the emphasis on coping in this community might indicate a different focus for individuals dealing with anxiety.
Diagnosis
The diagnosis category merges emotional topics with informational topics. It includes dimensions concerning the disease itself, such as symptoms, but also comorbidity and a special focus on suicidal ideation. Suicide is most present in the depression community and can be divided into internal and external emotional pressure. External factors that promote suicidal ideation are major life events, relationships, and disputes, whereas internal emotional pressure refers to an intrinsic death wish and active thoughts about dying or committing suicide. The language is often short and includes curse words. Posts in the mental health community also reflect a sense of internal pressure, often expressed as a kind of pervasive “world-weariness.” Individuals share their internal struggle with being alive. Compared to the depression community, members of this community focus more on passive rather than active suicidal ideation, wishing they were dead without describing their suicidal ideation as graphically. However, it can be assumed that some posts about suicidal ideation had been removed from moderators and the real extent of suicidal ideation cannot be ascertained. In contrast, suicide is not a very prominent topic in the anxiety community. This focuses on detailed symptoms of anxiety and shared experiences with them. Symptoms include panic attacks, intrusive thoughts, physical manifestations (e.g., chest pain, dizziness), and trouble sleeping. Individuals also mention confusion or seek explanations from other members when they have not experienced some symptoms before.
The notion of intrusive thoughts also appears in mental health posts; however, posts about intrusive thoughts particularly refer to comorbidity. This is also the case in the depression community, where individuals commonly address post-traumatic stress disorder, anxiety, and bipolar disorder. The notion of comorbidity is accompanied by symptom descriptions, such as panic attacks related to anxiety. Furthermore, people share how they struggle with their diagnosis and living with more than one illness. Comorbidity in the anxiety community is limited to eating disorders, but as mentioned before, the community discusses symptoms in detail, which likely includes symptoms for concomitant diseases. Because the mental health community does not focus on one specific mental disorder, multiple illnesses are mentioned and related to each other. These include anxiety, social anxiety, alcoholism, eating disorders, attention deficit and hyperactivity disorder, and bipolar disorder. Depression does not represent a topic in itself; however, depressive symptoms are mentioned across the entire subset.
4.3 Therapy
The therapy category deals with any way that individuals seek help outside of the community or their social circle. I identified two common ways: drug-based and non-drug-based. While the broader mental health community describes overall treatment, including hospitalization, experiences with psychiatrists, and prescriptions, the depression and anxiety communities go into more detail and address specific contexts of drug use.
The drug-based conversation for anxiety focuses on medication that is commonly used to treat anxiety or depressive symptoms. In particular, prescription drugs of the selective serotonin reuptake inhibitors class, which are common anti-depressants, are widely mentioned. It appears that many members of the anxiety community are also being treated for depression, although the latter is not featured significantly in the comorbidity category. For example, one user explained their experience with Wellbutrin, a common drug for depression but not anxiety (WellbutrinXL, 2023). When speaking about drugs, common themes emerge: members of both the depression and anxiety communities speak about the side effects of specific drugs or combinations of drugs. The general emphasis on drug use is correlated with negative emotions such as hopelessness and exhaustion, accompanied by feelings of uncertainty. The common narrative involves sharing personal experiences, often expanded by detailed descriptions of their diagnosis and medication history, the problem (e.g., side effects or missing effects), and seeking advice from the community. Individuals mention searching for information in other ways, such as consulting their physicians or internet research, without being able to find satisfying information or trust the consultation. This also induced additional anxiety and uncertainty. Drug addiction is also addressed, especially the abuse of highly addictive drugs like benzodiazepine, which are “depressants that produce sedation and hypnosis, relieve anxiety and muscle spasms, and reduce seizures” (United States Drug Enforcement Administration, 2024). However, individuals in the anxiety community also share success stories of overcoming their benzo-addiction.
Looking at non-drug-based therapy, individuals discuss topics such as talking to experts like therapists or physicians. However, it should be mentioned that drug-based and non-drug-based therapies do not contradict each other. This dimension simply adds any form of therapy that is not solely drug-reliant to the conversation. These are especially present in the anxiety community. The topic of therapy can be further divided into members expressing a wish or need for therapeutic intervention and sharing progress in therapy. This concerns every step from searching for a therapist and overcoming the fear of seeking help to actively going to therapy and telling other community members about their progress. The broader mental health community offers a special case because the topic of therapy appears with a focus on help regarding suicidal ideation; as discussed regarding diagnoses, suicide is a prevalent topic in OHCs. Members of the depression community have a clear focus on drug-based therapy accompanied by psychological guidance.
5 Discussion
This study explored the prominent topics in online mental health communities regarding depression and anxiety as well as broader mental health and embedded them in a larger framework of online mental health conversation. Data was drawn from the online platform Reddit, which enables individuals from all around the world to connect to talk about specific topics in so-called “subreddits,” granting seeming anonymity to its users. This makes Reddit an easy-accessible OHC for analyzing user interactions and sharing behaviors.
The results showed that Reddit users engaged in an active community-driven way: persons with similar interests and problems share personal issues in hopes of connecting with like-minded individuals. The perceived anonymity of Reddit seems to foster user activity given that individuals address intimate topics, including detailed descriptions of their medical history. This is in line with prior research that detected that online communities offer the same value to its members as traditional communities (Blanc-Bisson et al., 2022). In most cases, addressing the community involved active sharing, which suggests a sense of belonging: individuals in the communities identified with other users and shared an understanding of their mental health conditions. Furthermore, advice-seeking was predominant in all three communities. This points to the peer support common in communities, which is also prevalent in online mental health communities. However, the present research shows that people not only develop a sense of belonging to a community but also approach the online community as an entity: members of the community address Reddit as a “safe space” and seek advice from both peers and the shared knowledge of the community.
The communities showed a clear topical structure, which was detected by the topic modeling. As prior studies noted, topics in OHCs are characterized by negative sentiment (Newell et al., 2018). However, the anxiety community in particular involved positive topics, with a strong focus on support and coping, and all three communities exhibited a range of positive and negative topic sentiments. This questions prior findings that OHCs have a primarily negative effect on mental health patients. According to emotional contagion theory, depressive and anxious emotional states spread in online communities, making it a precarious environment for vulnerable groups (Guillory et al., 2011). Nonetheless, because OHCs in the mental health context are used to also spread positive sentiment and actively seek advice with the potential intent to improve one’s conditions, it can be assumed that positive emotions are spread in these communities as well. This may benefit individuals who are affected by mental health conditions and foster a more positive conversation surrounding mental health online.
Prior research found that social support in OHC can be divided into emotional and informational support (e.g., Andy & Andy, 2021; Blanc-Bisson et al., 2022; Coulson et al., 2007; Lu et al., 2021). These findings resonate with the results of this study. However, all three observed communities put a greater emphasis on emotional topics, which contradicts prior findings (e.g., Coulson et al., 2007). The emotional context involved topics regarding users’ everyday lives (e.g., relationships, friends and family, job / education), dealing with the disease (e.g., support and coping), and non-medical therapy. These issues reflect problems that people diagnosed with mental illness face in the “real world.” The fact that members turn to the online world points to a potential lack of support and the persistent stigmatization of mental illness. Reddit creates a safe space for people who face mental health conditions because OHCs offer anonymity and a judgment-free zone (Park & Conway, 2017). Informational topics revealed specific focuses in each mental health community, especially comorbidity, symptoms, and treatment of depression and anxiety, reflecting real-life processes of diagnosis and therapy. The anxiety and depression communities differed from the broad mental health community regarding topic specificity and detail. The reversed topic distribution compared to earlier studies might reflect the vast access to information on the internet: while medical information is easily accessible through an online search, emotional topics and uncertainty regarding one’s mental illness cannot be sufficiently addressed without interaction with peers. OHCs share aspects of traditional communities, which they transfer to the online sphere. By establishing a clear topical focus and identification with topics addressed in the community, OHCs set boundaries with other online spaces and create a unique platform for their members, much like the theory of sense of community postulates (McMillan & Chavis, 1986). Members show heightened engagement and offer consensual validation (see “influence”, McMillan & Chavis, 1986) in the community. Participating in OHCs seems to represent a rewarding exchange of resources, and people with similar needs and values come together (see “integration and fulfillment of needs”, McMillan & Chavis, 1986). OHCs display a high “shared emotional connection” as members share a history of mental struggles and take significant interpersonal and emotional risks by disclosing intimate details, such as their medical history or even suicidal thoughts. This emphasizes the value of community and how individuals outsource their questions to an accessible online platform.
This study also tried to detect and cluster the most important topics in OHCs. The results show an overlap in topic categorization, with the three communities addressing the four categories of everyday life, dealing with the disease, diagnosis, and therapy. However, not only are the depression and anxiety communities more specific compared to the broad mental health context, but they also differ according to the condition in question. Family plays an important role for community members, and the dichotomy of support and conflict likely reflects the reality of many patients. The conflict dimension, in particular, adds to the importance of the online community as compensation for the lack of support in the offline world. OHCs create a space for users to connect with people who understand their condition, providing them with the support they lack from offline contacts. This is also evident in the narratives surrounding romantic relationships. Furthermore, OHCs enable individuals to talk about intimate topics with the comfort of anonymity. Topics of everyday life mainly address negative experiences and the search for advice or confirmation. The negativity can be traced back to the condition that most members of the communities are experiencing and indicates that they likely bring their real-world struggles into the online environment. Self-blame and confirmation-seeking are coherent with mental health conditions given that people who are diagnosed with a mental illness – especially depression and anxiety – often have a more negative self-image (de Vries et al., 2018). Differences across communities could be explained through topic focus and either specific or broad contextualization of mental illness in the communities. Specifically, subreddits addressing broader mental health issues cover a broader range of mental illnesses than the depression or anxiety communities, and individuals might feel more comfortable sharing detailed information or expect better advice from communities directly relevant to their personal experiences than in broader communities. At this point, it remains unclear, if advice-seeking is actually met with advice. To investigate actual interactions among users of OHCs, comments and other platform tools should be used to conduct further analysis and evaluate the potential benefits of online communities.
Reddit is a platform for vivid exchange on which users rely to deal with their diseases by sharing community values and support in an interactive way. Interestingly, how users address such topics varies across the communities. The depression community features more negative positions, whereas the anxiety and broad mental health communities include positive sentiments and active solution-seeking. Awareness and discussions of coping mechanisms is a further indicator of the importance of online communities. The sense of community gives these online communities particular relevance to individuals’ needs to discuss their mental illness with others; in particular, awareness of Reddit as an actual online health community points to the importance of online peer support. Additionally, the online environment offers a form of support that offline communities can barely – if ever – offer. This includes platform features such as sharing memes and photographs. The possibility to share online content and follow online trends contributes to the sense of community and seems to boost members’ moods and engagement in activities. For example, the “Caturday” phenomenon – a portmanteau of “cat” and “Saturday” – refers to an online trend where people share photos of their feline friends. This made-up online holiday leverages the community spirit to spread positivity, much like a community ritual (McMillan & Chavis, 1986). The spectrum of emotions in online communities illuminates the various layers of needs of OHC members and gives insight into the reality of people who are confronted with mental health issues. Notably, the isolation present in the depression and mental health communities is especially concerning but at the same time points to the importance of online mental health communities, which can be a promising tool for reaching people who are isolated in real life. Observing the discussion topics that reveal the needs of this vulnerable group can add valuable perspectives for the treatment and outreach of mental illness.
Furthermore, online discussions of diagnosis and therapy can provide guidance for the destigmatization and treatment of mental disorders. When users discuss their experiences with drugs used to treat their conditions, the content not only mirrors everyday experiences but also offers information about side effects and general satisfaction with the medication. The narratives about treatment also reveal that the online community is somewhat seen as an “online counselor.” While prior studies found that individuals who have difficulties accessing professional help use OHCs for consultation (Blanc-Bisson et al., 2022; Németh et al., 2021), this study revealed that many persons turn to online communities out of confusion or distrust towards medical and mental health professionals. However, despite peer support’s proven positive impact on well-being, mutual learning, and health interventions, relying on peer advice is also associated with risks (Mikolajczak-Degrauwe et al., 2023). For example, sharing lay strategies for dealing with a mental health condition, especially concerning suicidal ideation, may encourage imitation and even trigger self-harming behavior (Murray & Fox, 2006). Peer advice is often biased in favor of personal interests, mitigating actual support (Mikolajczak-Degrauwe et al., 2023). Because OHCs on open platforms like Reddit lack professional moderation, peer support can lack expertise and knowledge; as a result, the community advice may not include only correct information and might instead increase the spread of health misinformation (Okoro et al., 2024). If false information is left unmoderated, this could further reinforce distrust and stigmatization regarding mental illness. Given that the OHCs analyzed in this study address highly sensitive topics, the communities should be regarded with utmost care. For instance, members discuss suicidal ideation; learning about “triggers” for suicidal ideation, related events, and how people talk about it can be useful for taking measures to prevent it.
5.1 Limitations and Future Research
Due to Reddit’s recent API restrictions, this study was limited to scraping 1,000 posts per subreddit, capturing only a short timeframe. Although a substantial dataset was collected across multiple subreddits, future research could examine how topics in online mental health communities evolve, especially in response to significant events, as seen during the COVID-19 pandemic (Biester et al., 2021). Further, Reddit data is public, and scraping data does not require explicit user permission, but protecting user anonymity remains essential, particularly given the sensitive nature of mental health discussions. To ensure privacy and ethical standards, this article did not include verbatim quotes or identifiable user data such as usernames and Reddit metadata. However, excluding this data limits insights into user demographics and overlapping community participation, even though prior research suggests that cross-community membership does not drive topic emergence (Park et al., 2018). Most Reddit users are male (Park & Conway, 2017), but online information-seeking is more common among women (Shaw, 2020). Future research could therefore examine the demographic patterns and cultural factors that impact mental health stigmatization in online settings (Van de Beek et al., 2023).
While LDA effectively identifies semantic structures and topics, more nuanced models could enhance our understanding of psycho-linguistic features in OHCs. The data showed some inconsistencies after the pre-processing procedures, which may have stemmed from unintended text processing. These issues were resolved later on in the analysis, but future research should put a stronger emphasis on consistent data processing (Debortoli et al., 2016). Further studies could also analyze comments and user interactions to explore the extent of emotional contagion and community support beyond posts.
To ensure ethical conduct in handling the highly sensitive topics of mental health, the researcher was provided access to support services of the university to address any emotional strain encountered during the analysis of the data.
6 Conclusion
This study examined the unique and overlapping themes in depression, anxiety, and general mental health communities on Reddit, illustrating how users turn to online health communities for both emotional support and practical health information. The results indicate that these communities create essential spaces for social connection, coping strategies, and the exchange of personal experiences. Emotional and social themes were especially prominent, with each community exhibiting a distinct focus: depression discussions leaned toward negative self-reflection and shared struggles, anxiety conversations centered on active coping and stress relief, and broader mental health communities addressed a diverse array of topics, often involving trauma and online coping trends.
Extending the existing research on online communities, this study revealed that mental health-focused OHCs operate as multifaceted platforms where users find both emotional and social support and medical and informational guidance. It built on previous research by exposing the complex thematic structure of mental health discussions on Reddit and highlighting the significant role of emotional support. While prior studies have underscored the informational aspects of OHCs, our findings suggest that the social and emotional functions of these communities may be even more impactful in mental health contexts.
Methodologically, the use of GTM and LDA topic modeling provided a more nuanced view of OHC dynamics, expanding the existing work on online health communities by showing that positive exchanges can balance out the negative experiences, potentially fostering resilience within these communities. This implies that OHCs can not only be spaces for sharing challenges but also venues for promoting positive coping strategies. By enabling users to access community-driven support while maintaining anonymity, OHCs reduce feelings of isolation and help address mental health needs in ways often unavailable offline.
References
Abdollahyan, M., Smeraldi, F., Patel, R., & Bessant, C. (2020). Investigating Comorbidity of Mental and Physical Disorders in Online Health Forums. Proceedings of the 3rd International Conference on Applications of Intelligent Systems, 1–5. https://doi.org/10.1145/3378184.3378195
Adams, N. N. (2022). “Scraping” Reddit posts for academic research? Addressing some blurred lines of consent in growing internet-based research trend during the time of Covid-19. International Journal of Social Research Methodology, 27(1), 1–16. https://doi.org/10.1080/13645579.2022.2111816
AlSagri, H. & Ykhlef, M. (2016, April 05–07). A framework for analyzing and detracting negative emotional contagion in online social networks. Seventh International Conference on Information and Communication Systems (pp. 115 – 120). Irbid, Jordan.
American Psychiatric Association. (2013). Diagnostic and statistical manual of mental disorders (5th ed.). https://doi.org/10.1176/appo.books.9780890425596
Andy, A. (2021). Understanding user communication around loneliness on online forums. PLOS ONE, 16(9), Article 0257791. https://doi.org/10.1371/journal.pone.0257791
Andy, A., & Andy, U. (2021). Understanding Communication in an Online Cancer Forum: Content Analysis Study. JMIR Cancer, 7(3), Article e29555. https://doi.org/10.2196/29555
Babariya, D. N., Dhanawade, G. P., Sivakumar, E., Dara, V. K., Palanisamy, S., & Jha, N. (2025). Sentiment Analysis and Topic Modeling of Reddit Data. https://doi.org/10.13140/RG.2.2.10004.21125
Bastiampillai, T., Allison, S., & Chan, S. (2013). Is depression contagious? The importance of social networks and the implications of contagion theory. Australian & New Zealand Journal of Psychiatry, 47(4), 299–303. https://doi.org/10.1177%2F0004867412471437
Biester, L., Matton, K., Rajendran, J., Provost, E. M., & Mihalcea, R. (2021). Understanding the Impact of COVID-19 on Online Mental Health Forums. ACM Transactions on Management Information Systems, 12(4), 1–28. https://doi.org/10.1145/3458770
Blanc-Bisson, C., Benazeth, A.-L., Montané, V., Adam, C., Dzeraviashka, P., & Vincent, Y.-M. (2022). Motivations of the participants who post a message in an online health forum: A qualitative and quantitative descriptive study in French health forum Doctissimo. BMC Primary Care, 23(1), Article 304. https://doi.org/10.1186/s12875-022-01906-5
Boinepelli, S., Raha, T., Abburi, H., Parikh, P., Chhaya, N., & Varma, V. (2022). Leveraging Mental Health Forums for User-level Depression Detection on Social Media. Proceedings of the 13th Conference on Language Resources and Evaluation (LREC 2022), 5418–5427.
Charmaz, K. (2006). Constructing Grounded Theory. A practical guide through qualitative analysis. Sage.
Chung, J. E. (2014). Social Networking in Online Support Groups for Health: How Online Social Networking Benefits Patients. Journal of Health Communication, 19(6), 639–659. https://doi.org/10.1080/10810730.2012.757396
Coulson, N. S., Buchanan, H., & Aubeeluck, A. (2007). Social support in cyberspace: A content analysis of communication within a Huntington’s disease online support group. Patient Education and Counseling, 68(2), 173–178. https://doi.org/10.1016/j.pec.2007.06.002
Cutrona, C. E. & Russell, D. W. (1990). Type of social support and specific stress: Toward a theory of optimal matching. In B. R. Sarason, I. G. Sarason, & G. R. Pierce (Eds.), Social support: An interactional view(pp. 319–366). John Wiley & Sons.
Cutrona, C. E. & Suhr, J. A. (1994). Social support communication in the context of marriage: an analysis of couples’ supportive interactions. In B. Burleson, T. Albrecht, & I. Sarason (Eds.), The Communication of Social Support: Messages, Interactions, Relationships, and Community. Sage.
Debortoli, S., Müller, O., Junglas, I., & Vom Brocke, J. (2016). Text Mining for Information Systems Researchers: An Annotated Topic Modeling Tutorial. Communications of the Association for Information Systems, 39, 110–135. https://doi.org/10.17705/1CAIS.03907
De Vries, Y., Roest, A., De Jonge, P., Cuijpers, P., Munafò, M., & Bastiaansen, J. (2018). The cumulative effect of reporting and citation biases on the apparent efficacy of treatments: The case of depression. Psychological Medicine, 48(15), 2453–2455. https://doi.org/10.1017/S0033291718001873
Eghtesadi, M., & Florea, A. (2020). Facebook, Instagram, Reddit and TikTok: A proposal for health authorities to integrate popular social media platforms in contingency planning amid a global pandemic outbreak. Canadian Journal of Public Health, 111(3), 389–391. https://doi.org/10.17269/s41997-020-00343-0
Farnood, A., Johnston, B., & Mair, F. S. (2022). Understanding the use of heart failure online health forums: A qualitative study. European Journal of Cardiovascular Nursing, 21(4), 374–381. https://doi.org/10.1093/eurjcn/zvab090
Glaser, B. G. & Strauss, A. L. (1967). The discovery of grounded theory. Aldine.
Guillory, J., Spiegel, J., Drislane, M., Weiss, B., Donner, W., & Hancock, J. (2011). Upset now? emotion contagion in distributed groups [conference paper]. Proceedings of the SIGCHI Conference on Human Factors in Computing Systems (CHI ’11), 745–748. https://doi.org/10.1145/1978942.1979049
Guimarães, A., Terolli, E., & Weikum, G. (2021). Comparing Health Forums: User Engagement, Salient Entities, Medical Detail. Companion Publication of the 2021 Conference on Computer Supported Cooperative Work and Social Computing, 57–61. https://doi.org/10.1145/3462204.3481748
Hofer, M., & Hargittai, E. (2021). Online social engagement, depression, and anxiety among older adults. New Media & Society, 0(0), 1–18. https://doi.org/10.1177/14614448211054377
House, J. S. (1983). Work stress and social support. Addison-Wesley.
Hutchins, N., Allen, A., Curran, M., & Kannis-Dymand, L. (2021). Social anxiety and online social interaction. Australian Psychologist, 56(2), 142–153. https://doi.org/10.1080/00050067.2021.1890977
Iavarone, B., & Monreale, A. (2021). From depression to suicidal discourse on Reddit. IEEE International Conference on Big Data, 437–445.https://doi.org/10.1109/BigData52589.2021.9671801
Jason, L. A., Glantsman, O., O’Brien, J. F., & Ramian K. N. (2019). Introduction (Chapter 1). In L. A. Jason, O. Glantsman, J. F. O’Brien, & K. N. Ramian (Eds.), Introduction to Community Psychology. Pressbooks.
Jimenez, T.R., Hoffmann, A., & Grant, J. (2019). Theories (Chapter 5). In L. A. Jason, O. Glantsman, J. F. O’Brien, & K. N. Ramian (Eds.), Introduction to Community Psychology. Pressbooks.
Kalin, N. H. (2020). The Critical Relationship Between Anxiety and Depression. American Journal of Psychiatry, 177(5), 365–367. https://doi.org/10.1176/appi.ajp.2020.20030305
Kamarudin, N. S., Beigi, G., & Liu, H. (2021). A Study on Mental Health Discussion through Reddit. International Conference on Software Engineering & Computer Systems and 4th International Conference on Computational Science and Information Management (ICSECS-ICOCSIM), 637–643. https://doi.org/10.1109/ICSECS52883.2021.00122
Laureate, C. D. P., Buntine, W., & Linger, H. (2023). A systematic review of the use of topic models for short text social media analysis. Artificial Intelligence Review, 56(12), 14223–14255. https://doi.org/10.1007/s10462-023-10471-x
Li, S., Xie, Z., Chiu, D. K. W., & Ho, K. K. W. (2023). Sentiment Analysis and Topic Modeling Regarding Online Classes on the Reddit Platform: Educators versus Learners. Applied Sciences, 13(4), 2250.https://doi.org/10.3390/app13042250
Lin, T.-C., Hsu, J.S.-C., Cheng, H.-L., & Chiu, C.-M. (2015). Exploring the relationship between receiving and offering online social support: A dual social support model. Information & Management, 52(3), 371–383.
Lindquist, E. G., & West, A. E. (2024). What Do My (Online) Friends Think? A Topic Modeling Approach to Identifying Patterns of Response to Self-Injurious Behaviors on Reddit. Archives of Suicide Research, 28(2), 537–553. https://doi.org/10.1080/13811118.2023.2193594
Liu, T., Jain, D., Rapole, S. R., Curtis, B., Eichstaedt, J. C., Ungar, L. H., & Guntuku, S. C. (2023). Detecting Symptoms of Depression on Reddit. Proceedings of the 15th ACM Web Science Conference 2023, 174–183. https://doi.org/10.1145/3578503.3583621
Lu, Y., Pan, T., Liu, J., & Wu, J. (2021). Does Usage of Online Social Media Help Users With Depressed Symptoms Improve Their Mental Health? Empirical Evidence From an Online Depression Community. Frontiers in Public Health, 8, Article 581088. https://doi.org/10.3389/fpubh.2020.581088
McMillan, D. W., & Chavez, D. M. (1986). Sense of community: A definition and theory. Journal of Community Psychology, 14, 6–23.
Mikolajczak-Degrauwe, K., Slimmen, S. R., Gillissen, D., De Bil, P., Bosmans, V., Keemink, C., Meyvis, I., & Kuipers, Y. J. (2023). Strengths, weaknesses, opportunities and threats of peer support among disadvantaged groups: A rapid scoping review. International Journal of Nursing Sciences, 10(4), 587–601. https://doi.org/10.1016/j.ijnss.2023.09.002
Moessner, M., Feldhege, J., Wolf, M., & Bauer, S. (2018). Analyzing big data in social media: Text and network analyses of an eating disorder forum. International Journal of Eating Disorders, 51(7), 656–667. https://doi.org/10.1002/eat.22878
Murray, C. D., & Fox, J. (2006). Do Internet self-harm discussion groups alleviate or exacerbate self-harming behaviour? Advances in Mental Health, 5(3), 225–233. http://dx.doi.org/10.5172/jamh.5.3.225
Nelson, L. K. (2020). Computational Grounded Theory: A Methodological Framework. Sociological Methods & Research, 49(1), 3–42.https://doi.org/10.1177/0049124117729703
Németh, R., Sik, D., & Katona, E. (2021). The asymmetries of the biopsychosocial model of depression in lay discourses – Topic modelling online depression forums. SSM Population Health, 14, Article 100785.https://doi.org/10.1016/j.ssmph.2021.100785
Newell, E. E., McCoy, S. K., Newman, M. L., Wellman, J. D., & Gardner, S. K. (2018). You Sound So Down: Capturing Depressed Affect Through Depressed Language. Journal of Language and Social Psychology, 37(4), 451–474. https://doi.org/10.1177/0261927X17731123
Okoro, Y. O., Ayo-Farai, O., Madaku, C. P., Okongwu, C. C., & Sodamade, O. T. (2024). A review of health misinformation digital platforms: Challenges and countermeasures. International Journal of Applied Research in Social Sciences, 6(1), 23–36. https://doi.org/10.51594/ijarss.v6i1.689
Park, A. & Conway, M. (2017). Longitudinal changes in psychological states in online health community members: Understanding the long-term effects of participating in an online depression community. Journal of Medical Internet Research, 19(3), 1–15. https://doi.org/10.2196/jmir.6826
Park, A., Conway, M., & Chen, A. T. (2018). Examining thematic similarity, difference, and membership in three online mental health communities from reddit: A text mining and visualization approach. Computers in Human Behavior, 78, 98–112. https://doi.org/10.1016/j.chb.2017.09.001
Reddit (2023). Top Communities. Reddit.com. https://www.reddit.com/best/communities/1/
Sarason, S. B. (1974). The Psychological Sense of Community: Prospects for a community psychology. Jossey-Bass.
Shaw, E. K. (2020). The use of online discussion forums and communities for health research. Family Practice, 37(4), 574–577.https://doi.org/10.1093/fampra/cmaa008
Sik, D. (2021). From Lay Depression Narratives to Secular Ritual Healing: An Online Ethnography of Mental Health Forums. Culture, Medicine, and Psychiatry, 45(4), 751–774. https://doi.org/10.1007/s11013-020-09702-5
Sik, D., Németh, R., & Katona, E. (2023). Topic modelling online depression forums: Beyond narratives of self-objectification and self-blaming. Journal of Mental Health, 32(2), 386–395. https://doi.org/10.1080/09638237.2021.1979493
Strauss, A. & Corbin, J. (1996). Grounded Theory: Grundlagen Qualitativer Sozialforschung. Beltz.
Sweet, K. S., LeBlanc, J. K., Stough, L. M., & Sweany, N. W. (2020). Community building and knowledge sharing by individuals with disabilities using social media. Journal of Computer Assisted Learning, 36(1), 1–11. https://doi.org/10.1111/jcal.12377
Tang, J., Yu, G., & Yao, X. (2021). Emotional Contagion in the Online Depression Community. Healthcare, 9(12), Article 1609. https://doi.org/10.3390/healthcare9121609
United States Drug Enforcement Administration (2024). Benzodiazepines. DEA. https://www.dea.gov/factsheets/benzodiazepines
Van De Beek, M. H., Landman, E., Veling, W., Schoevers, R. A., & Van Der Krieke, L. (2023). Discussing the unspoken: A qualitative analysis of online forum discussions on mental health problems in young Moroccan-Dutch migrants. Transcultural Psychiatry, 60(1), 86–98.https://doi.org/10.1177/13634615221105118
WellbutrinXL. (2023). WellbutrinXL. https://www.wellbutrinxl.com
Wenger-Trayner, E., & Wenger-Trayner, B. (2015) An introduction to communities of practice: a brief overview of the concept and its uses. https://www.wenger-trayner.com/introduction-to-communities-of-practice
Williams, R. (2017). Structural Topic Models. https://pinjiahe.github.io/files/html/teaching-materials/STM
World Health Organization. (2022). Mental disorders. WHO. https://www.who.int/news-room/fact-sheets/detail/mental-disorders
World Health Organization? (2023). Depressive disorder (depression). WHO.https://www.who.int/news-room/fact-sheets/detail/depression
Xu, K., & Li, X. (2023). Complaining, Regret, Superiority, and Discovery: Chinese Patients’ Sense Making of Depression in an Online Forum. Qualitative Health Research, 33(7), 613–623.https://doi.org/10.1177/10497323231160119
Ziebland, S., & Wyke, S. (2012). Health and Illness in a Connected World: How Might Sharing Experiences on the Internet Affect People’s Health? Does Sharing on the Internet Affect People’s Health? Milbank Quarterly, 90(2), 219–249. https://doi.org/10.1111/j.1468-0009.2012.00662.x
Appendix
Appendix A: Final Sample of Subreddits
|
Subreddit name |
Link |
Subreddit description |
Members |
|
depression |
/r/depression/ |
“Peer support for anyone struggling with a depressive disorder” |
969k |
|
depression_help |
/r/depression_help/ |
“Life can be tough; we all experience difficult obstacles at some point in our lives and to overcome them, we needsupport and inspiration. r/depression_help provides a platform for you to get the support, advice, inspiration and motivation you need to make the best of your life with the mental illness - depression.” |
87.7k |
|
depressed |
/r/depressed/ |
“A community for people who are depressed or suffer from depression. If you’re depressed, feeling hopeless, or if someone you know suffers from depression, feel free to share your feelings, your situation, and what’s on your mind.” |
91.6k |
|
depressionregimens |
/r/depressionregimens/ |
“r/depressionregimens is a community focused on the research and discussion of treatments for depression and anxiety. From novel/alternative substances, to established medications. Other treatment modalities are welcome as long as there is a clear intention towards symptom improvement, and at least a modest attempt at being scientific. Discussion and anecdotes are welcome!” |
47k |
|
depression_partners |
/r/depression_partners/ |
“This sub exists to provide a supportive place for people whose partners are living with depression. It is a place for commiseration, encouragement, and support. Check your bullshit at the door” |
7.4k |
|
Anxiety |
/r/Anxiety/ |
“Discussion and support for sufferers and loved ones of any anxiety disorder.” |
622k |
|
Anxietyhelp |
/r/Anxietyhelp/ |
“Scientific articles, YouTube videos, Blog Posts, and more that are geared towards anxiety management and healing. Please seek professional medical help if you are in crisis.” |
147k |
|
AnxietyDepression |
/r/AnxietyDepression/ |
“A community dedicated to providing support for those who are coping with anxiety and depression. Whether you need a virtual hug, some advice, or just a safe space to vent, we’ve got your back.” |
51.3k |
|
anxiety_support |
/r/anxiety_support/ |
“Calming Anxiety🙏 Overcomes Anxiety😇 Get Your Life Back💪 ❤👇get rid of anxiety and live your life”, 2.5k members, recent and frequent activity” |
2.5k |
|
mental |
/r/mental/ |
The description is not pertinent, but the posts suggest that mental health issues are addressed. |
2.1k |
|
MentalHealthSupport |
/r/MentalHealthSupport/ |
“Adaptive support for those living with emotional and behavioral problems.” |
33.3k |
|
mentalhealth |
/r/mentalhealth/ |
“The Mental Health subreddit is the central forum to discuss, vent, support and share information about mental health, illness and wellness.” |
401k |
|
Subreddit name |
Link |
Subreddit description |
Members |
|
mentalillness |
/r/mentalillness/ |
“A place on reddit to discuss mental illness” |
142k |
|
HopefulMentalHealth |
/r/HopefulMentalHealth/ |
“This is a HOPEFUL mental health community. Topics range from trauma to anxiety & depression to personality disorders etc. Please, share your struggles and victories. Members of this community are urged to comment only if their response embodies empathy, kindness, & compassion. The internet is full of uncivil comment threads. May this be a peaceful pocket of the internet where people can seek hope as they face their mental health struggles. Life is traumatizing enough, let’s lighten it up here.” |
1.3k |
|
MentalHealthIsland |
/r/MentalHealthIsland/ |
“This is a Safe Place, Our little island 🏝 if you like. Come join our talks as a listener or speaker, whichever you choose. They’re about ANYthing and EVERYthing mental health. People here have seen it all, so no judgment or pressure. If you don’t feel like talking or listening, you can always post something in the sub! you wanna vent? maybe? Any good Books, Resources, mental health tips and tricks😊? Share your artwork, suggest good music, or a movie?… all is gold! Welcome to the Island! 🏝” |
7.6k |
|
mentalhealthadvice |
/r/mentalhealthadvice/ |
“Mental Health Advice And Support - Feeling down? We’re here when you need a word!” |
1.3k |
Appendix B: Final Topics
|
Topic no. |
Topic name |
Top words FREX |
Top words lift |
Gamma |
Percentage |
|
Depression |
|||||
|
1 |
Suicide: external emotional pressure |
suicid, today, birthday, end, boyfriend, pressur, rant |
cover, birthday, suicid, rant, today, pressur, boyfriend |
0.01 |
0.92% |
|
2 |
Coping strategies |
play, enjoy, game, watch, hobbi, video, drink |
achiev, game, hobbi, bore, music, play, video |
0.04 |
4.27% |
|
3 |
[excluded] |
i’m, i’v, don’t, can’t, it’, i’ll, there’ |
account, i’v, i’m, there’, aren’t, don’t, can’t |
0.05 |
5.33% |
|
4 |
Financial issues |
job, live, money, pay, life, fail, save |
battl, pay, debt, save, rent, money, appli |
0.07 |
7.11% |
|
5 |
Educational issues |
school, colleg, grade, class, age, old, graduat |
weed, bulli, school, graduat, grade, colleg, class |
0.03 |
3.40% |
|
6 |
Living with the disease |
felt, actual, mayb, made, rememb, quit, final |
view, diseas, beat, memori, rememb, must, somehow |
0.07 |
6.75% |
|
7 |
Everyday tasks |
bed, home, hour, night, room, walk, day |
hair, asleep, shower, lay, woke, slept, bed |
0.07 |
6.63% |
|
8 |
Drugs |
wellbutrin, med, doctor, mg, medic, lexapro, psychiatrist |
resist, effexor, zoloft, ketamin, sertralin, lexapro, wellbutrin |
0.06 |
5.96% |
|
9 |
Social isolation |
els, sometim, better, peopl, anyon, sad, thing |
opinion, els, annoy, sometim, anger, isol, anyon |
0.09 |
8.64% |
|
10 |
[excluded] |
dont, im, cant, mom, dad, mother, ive |
teenag, doesnt, dont, im, cant, ive, didnt |
0.04 |
3.86% |
|
11 |
Romantic adversity |
love, hurt, someon, care, happi, heart, ever |
titl, hurt, deserv, love, abandon, selfish, hug |
0.08 |
7.92% |
|
12 |
Awareness (of mental illness) |
health, mental, issu, ill, healthi, manag, food |
maintain, health, mental, healthi, breakdown, children, issu |
0.04 |
3.98% |
|
13 |
Community |
help, post, need, advic, pleas, thank, read |
reddit, subreddit, help, tip, pleas, advic, thank |
0.06 |
5.98% |
|
14 |
[excluded] |
he’, husband, didn’t, fair, she’, said, we’v |
fair, we’r, husband, we’v, he’, daughter, wasn’t |
0.02 |
2.33% |
|
15 |
PTSD, anxiety |
anxieti, na, anxious, attack, panic, emot, extrem |
warn, panic, attack, ptsd, na, anxious, anxieti |
0.03 |
3.37% |
|
16 |
Mirtazapin |
drug, effect, mirtazapin, increas, pill, low, mood |
dr, mirtazapin, supplement, fatigu, stimul, pill, dopamin |
0.04 |
4.15% |
|
17 |
Bipolar disorder |
disord, therapi, diagnos, therapist, major, research, bipolar |
bipolar, disord, research, session, impact, major, diagnos |
0.03 |
3.12% |
|
Topic no. |
Topic name |
Top words FREX |
Top words lift |
Gamma |
Percentage |
|
18 |
Relationship advice |
partner, relationship, togeth, support, us, told, communic |
recommend, breakup, partner, communic, distanc, togeth, relationship |
0.07 |
6.64% |
|
19 |
Suicide: internal emotional pressure |
fuck, tire, die, hate, kill, anymor, shit |
somewher, fuck, tire, kill, die, wanna, dead |
0.07 |
6.53% |
|
20 |
Negative emotions |
dark, thought, hopeless, yet, deep, deal, scare |
loneli, dark, dread, hopeless, deep, urg, beyond |
0.03 |
3.12% |
|
Anxiety |
|||||
|
1 |
Internal strategies |
need, trigger, idea, allow, list, hi, help |
list, trigger, allow, idea, need, remind, sign |
0.02 |
2.01% |
|
2 |
Fear of confrontation |
drive, home, car, nervous, husband, throw, gone |
attent, husband, you’r, drive, flight, exam, throw |
0.04 |
3.64% |
|
3 |
Dating |
friend, relationship, social, say, peopl, text, love |
view, friendship, text, convers, hang, date, relationship |
0.06 |
6.10% |
|
4 |
Therapy: wish |
mental, someon, talk, overcom, therapist, trust, health |
trust, mental, overcom, routin, someon, therapist, accept |
0.02 |
1.54% |
|
5 |
Coping (family) |
mom, plan, dad, smoke, parent, brother, told |
plan, weed, smoke, brother, birthday, childhood, dad |
0.03 |
3.25% |
|
6 |
Drugs |
med, medic, take, prescrib, psychiatrist, lexapro, effect |
rais, wellbutrin, benzo, mg, ssri, ssris, prozac |
0.07 |
6.57% |
|
7 |
Therapy: progress |
start, last, ago, month, two, first, sinc |
free, session, three, ago, two, period, last |
0.08 |
7.96% |
|
8 |
Panic attacks |
attack, panic, na, anyon, els, tip, calm |
na, ground, panic, gad, attack, tip, anyon |
0.06 |
6.43% |
|
9 |
[excluded] |
i’m, don’t, i’v, it’, can’t, i’ll, that’ |
wear, i’m, don’t, that’, i’v, haven’t, it’ |
0.07 |
6.84% |
|
10 |
Intrusive thoughts |
worri, die, thought, fear, someth, afraid, think |
biggest, intrus, irrat, strang, die, worri, afraid |
0.07 |
7.02% |
|
11 |
[excluded] |
gonna, wish, fuck, wanna, idk, scare, room |
god, dog, gonna, wanna, skin, insid, ate |
0.06 |
6.44% |
|
12 |
Eating disorder |
eat, thing, wors, hard, make, food, problem |
becam, food, eat, forget, wors, hard, thing |
0.05 |
5.22% |
|
13 |
Stress relief |
disord, improv, reduc, relax, activ, seek, can |
reduc, techniqu, relief, profession, improv, seek, medit |
0.05 |
4.60% |
|
14 |
Community |
stori, posit, support, success, encourag, set, confid |
stori, encourag, success, posit, sub, communiti, engag |
0.02 |
2.44% |
|
Topic no. |
Topic name |
Top words FREX |
Top words lift |
Gamma |
Percentage |
|
15 |
Work issues |
job, work, what’, new, break, handl, compani |
what’, compani, job, desper, work, offic, product |
0.03 |
3.50% |
|
16 |
External strategies |
music, cope, pleas, book, studi, post, survey |
survey, music, promot, rule, servic, book, cope |
0.03 |
3.09% |
|
17 |
Physical symptoms |
pain, blood, chest, heart, test, throat, dizzi |
#x200b, ekg, neck, throat, tingl, dizzi, pain |
0.07 |
7.00% |
|
18 |
Sleep issues |
wake, night, sleep, fall, morn, asleep, breath |
asleep, fall, wake, awak, woke, slept, morn |
0.05 |
5.40% |
|
19 |
Educational issues |
school, im, money, colleg, move, lost, class |
vent, grade, money, school, degre, class, colleg |
0.05 |
5.08% |
|
20 |
Awareness (of mental illness) |
life, noth, constant, live, alway, ill, enjoy |
human, forev, life, ill, exist, escap, enjoy |
0.06 |
5.86% |
|
Mental health |
|||||
|
1 |
Online community |
fear, caturday, sorri, troubl, cope, cat, meet |
caturday, cat, fear, troubl, anim, histori, sorri |
0.01 |
1.13% |
|
2 |
Family (support) |
mother, kid, brother, mom, father, child, sister |
son, brother, wife, divorc, mother, father, kid |
0.04 |
3.53% |
|
3 |
Support animals |
na, happi, puppi, u, dog, poor, joy |
na, puppi, u, happi, poor, dog, joy |
0.02 |
2.37% |
|
4 |
Anxiety |
anxieti, attack, panic, sunday, next, support, famili |
sunday, panic, attack, anxieti, next, support, line |
0.01 |
1.44% |
|
5 |
[excluded] |
part, post, type, speak, may, write, reddit |
intern, part, languag, english, curious, zone, warn |
0.04 |
3.85% |
|
6 |
Alcoholism |
sleep, day, week, wake, today, night, bed |
sober, sleep, asleep, wake, day, clean, lay |
0.06 |
6.24% |
|
7 |
Confrontation |
she’, he’, said, scream, say, upset, dad |
fair, threaten, she’, argument, he’, polic, argu |
0.03 |
3.27% |
|
8 |
Relationship |
partner, boyfriend, girl, relationship, girlfriend, date, love |
amaz, boyfriend, sex, date, partner, girlfriend, ex |
0.03 |
3.44% |
|
9 |
Eating disorder, ADHD |
eat, diagnos, symptom, adhd, disord, depress, mood |
hey, eat, symptom, diagnos, adhd, swing, weight |
0.05 |
5.05% |
|
10 |
External strategies |
hear, voic, caus, face, video, music, oh |
oh, voic, mirror, hear, face, caus, music |
0.02 |
1.95% |
|
11 |
Friends |
talk, friend, group, messag, play, text, ask |
discord, chat, group, talk, m, messag, friend |
0.05 |
4.71% |
|
12 |
Avoidance (coping) |
posit, avoid, becom, stress, suggest, lack, difficult |
art, achiev, valu, engag, natur, content, avoid |
0.05 |
5.35% |
|
13 |
[excluded] |
i’m, i’v, it’, don’t, can’t, i’ll, that’ |
wall, i’m, i’v, i’ll, can’t, it’, don’t |
0.05 |
4.95% |
|
Topic no. |
Topic name |
Top words FREX |
Top words lift |
Gamma |
Percentage |
|
14 |
Intrusive thoughts |
rememb, memori, #x200b, watch, thought, intrus, room |
#x200b, intrus, memori, movi, rememb, loud, watch |
0.05 |
5.16% |
|
15 |
Community |
health, mental, communiti, ill, member, whether, journey |
introduc, communiti, health, program, link, mental, welcom |
0.06 |
6.15% |
|
16 |
Treatment |
hospit, doctor, full, med, medic, addict, psychiatrist |
full, withdraw, weed, prescrib, pill, hospit, doctor |
0.03 |
3.34% |
|
17 |
[excluded] |
im, dont, fuck, man, cant, ive, idk |
man, im, ive, dont, cant, fuck, alot |
0.03 |
2.84% |
|
18 |
Social isolation |
know, someon, anymor, anyon, make, els, want |
number, know, someon, stupid, unless, yet, deserv |
0.06 |
5.82% |
|
19 |
Social anxiety |
peopl, hate, wrong, nice, afraid, countri, attent |
countri, peopl, annoy, nice, judg, hate, attent |
0.06 |
5.75% |
|
20 |
Suicide: therapy |
better, suicid, therapist, fine, care, need, therapi |
fine, session, therapist, suicid, fix, ideat, better |
0.04 |
3.94% |
|
21 |
Loneliness |
sad, cri, emot, felt, angri, lone, normal |
boy, sad, cri, lone, loneli, realis, emot |
0.04 |
3.51% |
|
22 |
Internal strategies |
etc, right, work, resourc, us, diagnosi, might |
modal, discov, opportun, techniqu, mindset, resourc, routin |
0.03 |
2.86% |
|
23 |
Suicide: internal emotional pressure |
die, noth, pain, world, death, enjoy, tire |
special, death, die, dead, peac, pain, world |
0.07 |
6.69% |
|
24 |
Educational and work issues |
job, money, colleg, move, pay, school, busi |
limit, money, afford, job, career, financi, busi |
0.05 |
5.19% |
|
25 |
Bipolar disorder |
bpd, recogn, person, chanc, alcohol, understand, reach |
recogn, bpd, massiv, led, chanc, boundari, alcohol |
0.01 |
1.49% |
Date received: November 2024
Date accepted: March 2025
1 Lurking describes membership in an online community without active participation (Shaw, 2020).